○ 중증급성호흡기증후군
- 중국의 원인 미상의 폐렴 집단 발병(우한시)의 원인 병원체 (바이러스)
; 신종 코로나바이러스의 명칭이 정확히 규정되기 전에는 ‘신종코로나’, ‘우한 폐렴’ 등으로 불림
; 원인 병원체가 코로나바이러스(coronavirus)로 확인
→ WHO는 우한 폐렴의 원인 병원체 ‘novel coronavirus(2019-nCoV)’로 임시 명명
2월 12일 ‘coronavirus disease 2019(COVID-19)’로 공식적으로 명명함.
- 국내는 한글 공식 명칭으로 '코로나바이러스감염증-19'(국문 약칭 ‘코로나19’)로 명명(‘20. 2. 12.)
- ‘CO’는 코로나(corona)
‘VI’는 바이러스(virus)
‘D’는 질환(disease),
‘19’는 신종 코로나바이러스로 발병이 처음 보고된 2019년을 의미

○ 코로나바이러스 2 (Severe acute respiratory syndrome corona-virus 2; SARS-CoV-2)
- COVID-19의 병원체 ‘사스-코로나바이러스-2(SARS-CoV-2)’
- 국제바이러스분류위원회(ICTV)는 2020년 2월 11일 코로나19의 병원체에 SARS-CoV-2라는 이름을 제안
2003년 유행한 사스(SARS, 중증급성호흡기증후군)와 비슷하다는 점을 강조
- 이에 ICTV는 COVID-19의 병원체를 SARS-CoV의 변종으로 보고 ‘SARS-CoV-2’로 명명
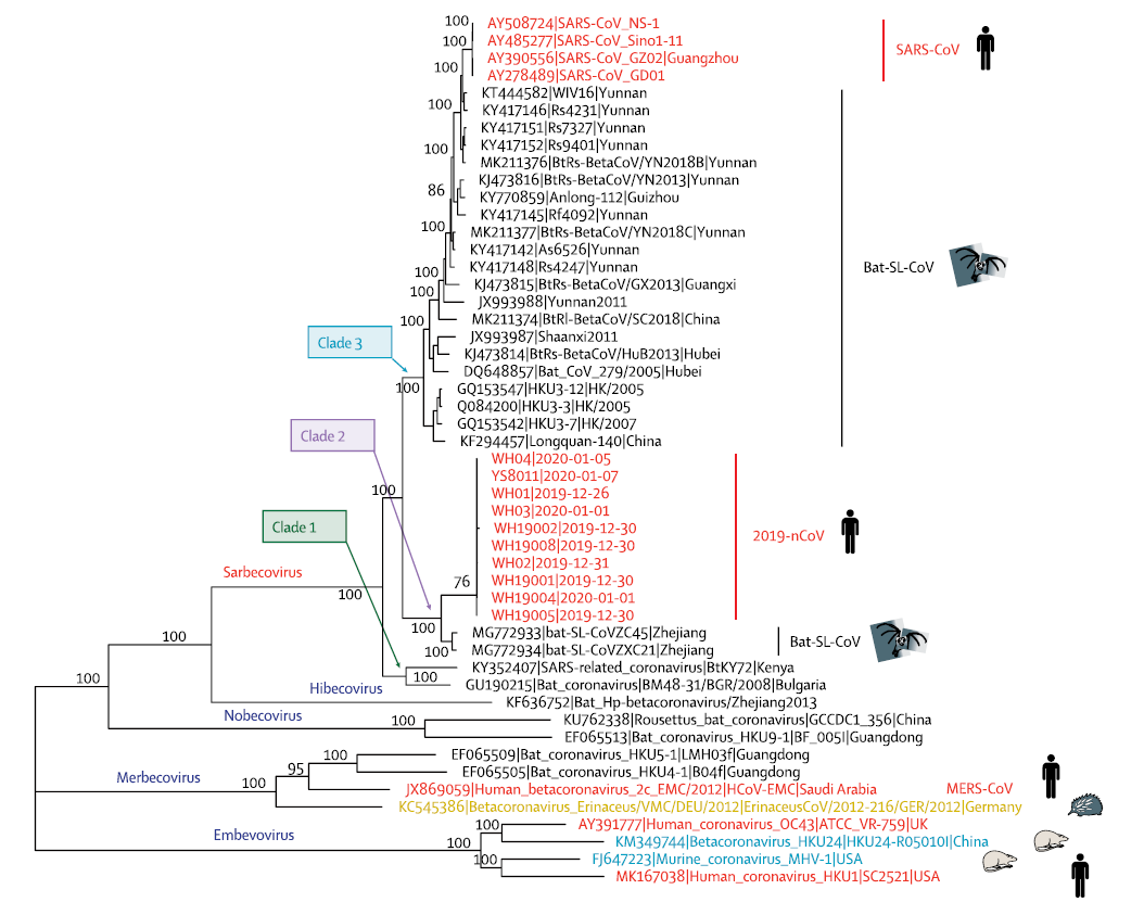
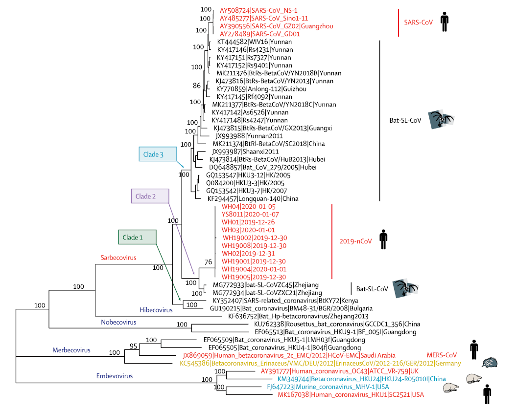
- 국내 질병관리본부 계통분석한 결과
박쥐 유래 유사 코로나바이러스(Bat SARS-like coronavirus isolate bat-SL-CoVZC45)와 상동성(89.1%) 확인 사람 코로나바이러스 4종과는 낮은 상동성(39%~43%) 확인
메르스와는 50%, 사스와는 77.5%의 상동성을 확인
→ MERS-CoV, SARS-CoV와 마찬가지로 COVID-19 역시 베타코로나바이러스(betacoronavirus)에 속하며 자연 숙주로서 박쥐에서 기원한 것으로 보고 있음

① 구조
- 코로나바이러스는 120~140nm 정도의 크기
- 바이러스 입자 표면에 바이러스 입자 형태 형성 및 방출에 관여하는 Envelope protein(E protein), 바이스러의 감염과 병원성에 관여하는 Spike glycoprotein(S protein), 베타코로나바이러스 속에만 존재하는 수용체 결합과 해리 등에 관여하는 Hemagglutinin-esterase dimer(HE) 로 구성됨.
- 안쪽에는 코로나바이러스의 유전물질인 RNA 단일가닥(ssRNA)과 그 주위를 감싸면서 불안정한 RNA 유전물질을 안정시키며 보호하는 Nucleocapsid protein(N protein)로 구성됨.
② 유전자 서열 (요약)
- Genome size 27~32kb RNA virus (+ S.S RNA 바이러스)

- SARS-CoV-2 RNA는 ORF1a, ORF1b, ORF, ORFN, ORF3a, ORF6, ORF7a, ORF7b, ORF8 및 ORF10으로 구성
- IBS 연구에서는 ORF10을 제외한 모든 RNA를 실험적으로 검증하였으며, ORF10이 존재여부는 추가 확인예정
- 9개의 아게놈 RNA(S, E, M, N, 3a, 6, 7a, 7b, 8)가 실제로 게놈 RNA에서 전사됨을 확인함.
- 그 중 S, E, M 및 N RNA는 각각 각 단백질로 번역되어 바이러스 입자(S: 스파이크 단백질, E: 엔벨로프 단백질, M: 멤브레인 단백질, N: 뉴클레오캡시드 단백질)의 구조를 형성함.
③ 바이러스 복제 기전

- 코로나바이러스가 우리 호흡기를 통해 진입하면 호흡기 세포에 안착
- 기도 표면의 Receptor ; SARS와 SARS2의 경우 ACE2(Angiotensin converting enzyme 2)에 결합, 메르스의 경우 DPP4 와같은 특정 수용체 단백질에 결합
- replication/transcription complex 인 RdRp(RNA-dependent RNA polymerase, RNA 의존성 RNA 복제효소)에 의해서 유전물질인 RNA를 복제
- 한편으로는 RNA를 설계도로 해서 다양한 바이러스 구성 단백질들을 만듦
- 복제된 RNA와 구성 단백질이 만나 코로나바이러스 완성체 생성 후 Endoplasmic reticulum-Golgi 를 통해 세포밖으로 이동됨.
- 단일 세포를 떠나 복제 및 증식과정을 거쳐 온 몸으로 확산
- 대부분의 변이는 RNA 복제 과정에서 유전자 재조합이 빈번하게 발생 특히 결손 돌연변이가 주로 발생함.
보 건 산 업 브 리 프 Vol. 302 [코로나19 대응을 위한 국내외 치료제 및 백신 개발 현황과 과제] 참조
'전공이야기 > COVID-19' 카테고리의 다른 글
| COVID-19 국내 백신 개발 기업 및 현황 (2022년 기준) (0) | 2022.11.07 |
|---|---|
| COVID-19란? (PART II. 초기 개발 백신) (0) | 2022.10.22 |
| COVID-19 란 ? (Part I. SARS/MERS/Covid-19) (0) | 2022.10.21 |

댓글